品牌介紹

Framesi產品聲明

3 weeks ago

1141219-framesi產品VEGAN化說明書-A4_工作區域 1.jpg

▼Framesi 原廠產品合規說明


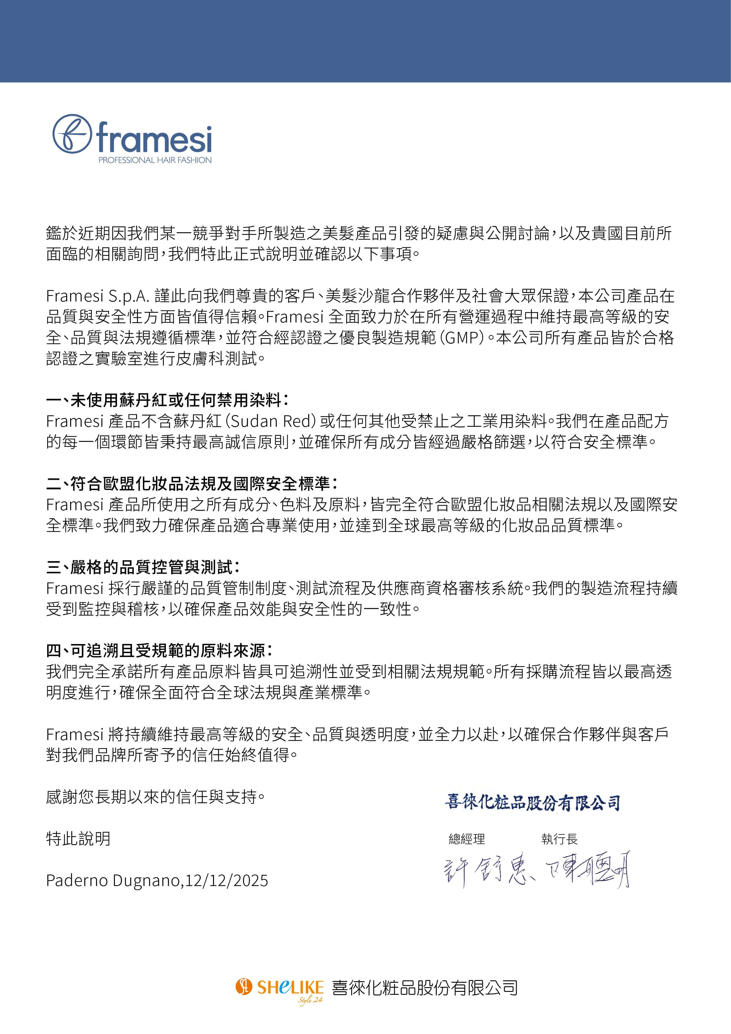
1141216-framesi聲明文件-中_工作區域 1.jpgtaiwan letter requested_工作區域 1.jpg


▼Framesi 全系列產品 Vegan 配方與永續理念


 


▼Framesi 通過 ISO 9001:2015 品質管理系統認證


certificato_9001_n_2815_em_1_eng.jpg


certificato_22716_n_2816_em_5_eng.jpg


WARNINGS 
FRAMESI 義大利雲緹 原廠總公司提出正式聲明,本公司FRAMESI 義大利 原廠未授權許可於拍賣網站或自行架設網站上販賣、贈送、折扣本公司所有系列產品,本公司為確保系列產品之品質、保存方式、期限與來源真實性及關心所有消費者的使用狀況,品牌系列產品僅在全省指定沙龍通路販售。

特別提醒您勿於網路及來源不明的出處購買系列產品,本公司不負擔所有產品責任或產品品質問題,以免影響消費者權益。

產品責任險

為了能充分提供台灣沙龍店家設計師集所有消費者,
本公司加強投保新光產品責任險,保險金額新台幣壹仟貳百萬元整,保護消費者權益,敬可安心使用。

【喜徠網站】智慧財產權與版權聲明
本官網之所有著作(含影音、圖像、內容、資料,以及網站畫面資料之安排),其著作權、專利權、商標及其他智慧財產權,均為喜徠之合法權利人所有,非經喜徠公司之合法書面同意授權,任何人皆不得擅自以任何形式複製、改作、編輯、散布、傳輸 ,或基於租用、出售或其他目的加以使用,否則應負所有法律責任,本公司得依法請求賠償。


1141216-禁止網路販售聲明公告-01.jpg

喜徠化粧品股份有限公司 版權所有 Copyright © Shelike Cosmetics CO., LTD. All rights reserved.
本網站所有圖片、影片、肖像、文字,均屬本站著作權所有,非經允許,請勿任意轉載 

Top